1. Requirement Management

1.1 Introduction to Requirements & Compliance management

Requirements management ensures that organizations are compliant and consistently meet legal, regulatory, contractual, and internal obligations — and that their suppliers do the same.

It involves:

  • Identifying applicable laws, standards, contracts, and policies
  • Managing commitments, turning requirements into responsibilities, controls, and processes
  • Supplier compliance, ensuring partners meet obligations and fixing gaps.
  • Monitoring and assurance, verifying compliance through checks and audits.
  • Continuous improvement, fixing issues and enhancing compliance.


The objective is to demonstrate accountability, reduce risk, and build trust by ensuring that both the organization and its suppliers meet their commitments.
Read more about the importance of Requirements & compliance Management.

1.1.1 Roles and Responsibilities in requirement approval process

The requirement management approval process involves three key roles are defined:

  • Requirement Owner – Responsible for delivering the requirement.
  • Reviewer – Verifies and approves the deliverables. This role is often fulfilled by the Owner’s manager (optional).
  • Business OwnerOften this is done by an external party ie the Client. 


Within a  set of requirements, you may combine both approaches: some requirements follow a 3-stage approval process, others a 2-stage process depending on the importance of the requirement.

The table below shows each role’s contribution and status options.

Table 1. Roles in a 3-stage Requirement approval process
Table 2: Roles in a 2-stage Requirement approval process

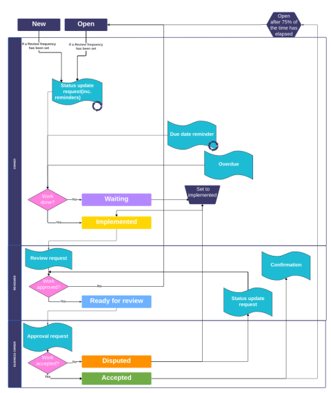
1.1.2 Definition of Requirement statuses

A requirement starts with status “New” when it enters the approval process for the first time. Then the user can change the status to ‘Waiting’, ‘Implemented’, ‘Ready for review’, ‘Disputed’ or ‘Accepted’.

Table 3. Requirement statuses explained in a 3-stage requirement process
Table 4. Requirement statuses explained in a 2-stage requirement process

1.2 Requirement approval process flow

The flow chart below shows the requirement approval process for a 2- and 3 stage requirement approval process. 

This is a 2-stage approval process

This is a 3-stage approval process

1.2.1 Automatic Requirement reset to Open after Acceptance

After a requirement is accepted and 75% of the time until the due date has elapsed, the requirement status will be reset to “Open.” For example if a Requirement is due 1st January and Accepted, it will be set to Open 1st October.

1.2.2 Requirement notifications / reminders via email

Depending on the selected activation of emails users will receive notifications. Details can be found in the Appendix.

EN